본문으로 이동

비즈니스모델링: 두 판 사이의 차이

lse
sfd 추가
202번째 줄: 202번째 줄:


===SFD 예측 모델 예===
===SFD 예측 모델 예===
SFD를 활용한 몇 가지 대표적인 비즈니스 예측 모델을 보여드리겠습니다.
SFD를 활용한 몇 가지 대표적인 비즈니스 예측 모델입니다.


1. 제품 수명주기 및 매출 예측 모델:
1. 제품 수명주기 및 매출 예측 모델:


[[파일:sfd_03.jpg]]
[[파일:sfd_03.jpg|800px]]


```mermaid
```mermaid
249번째 줄: 249번째 줄:
2. 고객 관계 관리(CRM) 모델:
2. 고객 관계 관리(CRM) 모델:


[[파일:sfd_04.jpg]]
[[파일:sfd_04.jpg|800px]]


```mermaid
```mermaid
289번째 줄: 289번째 줄:
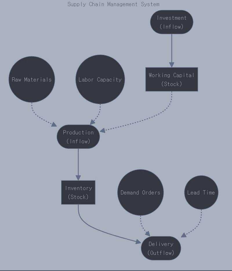
3. 공급망 관리 모델:
3. 공급망 관리 모델:


[[파일:sfd_05.jpg]]
[[파일:sfd_05.jpg|800px]]


```mermaid
```mermaid

2025년 1월 8일 (수) 07:34 판

비즈니스 모델링에 대한 내용입니다.

목적: 비즈니스 환경을 기반으로 미래 예측의 가능성을 확인한다.

비즈니스 예측을 위한 모델링

비즈니스 예측을 위한 주요 모델링 방법들을 설명해드리겠습니다:

1. 시계열 분석 모델 - ARIMA (AutoRegressive Integrated Moving Average)

 - 과거 데이터의 패턴을 기반으로 미래 예측
 - 계절성, 추세, 주기성 고려
 - 매출, 수요 예측에 적합

- 지수평활법 (Exponential Smoothing)

 - Simple Exponential Smoothing (SES)
 - Holt's Method (추세 고려)
 - Holt-Winters' Method (계절성 고려)
 - 단기 예측에 효과적

2. 회귀 분석 모델 - 선형 회귀 (Linear Regression)

 - 변수 간의 선형 관계 분석
 - 가격 책정, 수요 예측에 활용

- 다중 회귀 (Multiple Regression)

 - 여러 독립변수의 영향 분석
 - 복잡한 비즈니스 관계 모델링

3. 머신러닝 기반 모델 - Random Forest

 - 여러 의사결정 트리의 앙상블
 - 고객 이탈 예측, 시장 세분화

- 신경망 (Neural Networks)

 - 복잡한 패턴 인식
 - 수요 예측, 가격 최적화

4. 시스템 다이내믹스 모델 - 인과순환도 (Causal Loop Diagram)

 - 시스템 변수 간 관계 시각화
 - 전략적 의사결정 지원

- 저량-유량 다이어그램 (Stock and Flow Diagram)

 - 시스템의 동태적 행태 분석
 - 자원 할당, 공급망 관리

5. 확률 모델 - 몬테카를로 시뮬레이션

 - 불확실성을 고려한 시나리오 분석
 - 리스크 평가, 포트폴리오 최적화

- 마르코프 체인

 - 상태 전이 확률 기반 예측
 - 고객 행동 예측, 시장 점유율 분석

6. 최적화 모델 - 선형 계획법 (Linear Programming)

 - 제약 조건 하의 최적해 도출
 - 자원 할당, 생산 계획

- 정수 계획법 (Integer Programming)

 - 이산적 의사결정 문제 해결
 - 설비 투자, 입지 선정

각 모델의 선택 기준:

1. 데이터 특성 - 데이터의 양과 질 - 시계열성 여부 - 변수 간 관계

2. 예측 목적 - 단기/중기/장기 예측 - 정확도 요구 수준 - 설명력 필요 정도

3. 실무 제약 - 데이터 가용성 - 계산 복잡도 - 구현 용이성

4. 비즈니스 상황 - 산업 특성 - 시장 환경 - 의사결정 시급성

모델 활용 시 고려사항: 1. 데이터 전처리의 중요성 2. 모델 가정의 현실성 검증 3. 정기적인 모델 성능 평가 4. 비즈니스 통찰과의 연계 5. 예측 결과의 실무 활용 방안

이러한 다양한 모델링 방법들을 비즈니스 상황과 목적에 맞게 선택하고 조합하여 사용하는 것이 효과적입니다.


SFD를 이용한 비즈니스 예측 모델의 예

SFD란?

Stock & Flow Diagram(SFD)은 시스템 다이내믹스에서 사용되는 중요한 모델링 도구입니다. 시스템의 구조와 동태적 행태를 시각화하는데 사용됩니다.

주요 구성요소: 1. Stock(저량): 시스템 내에서 축적되는 요소

  - 예: 은행 잔고, 재고, 인구, 지식 수준
  - 사각형으로 표시

2. Flow(유량): Stock의 증감을 나타내는 요소

  - 예: 수입/지출, 생산/판매, 출생/사망
  - 파이프 모양의 화살표로 표시

3. Converter(변환기): 시스템에 영향을 미치는 외부 변수

  - 예: 이자율, 생산성, 출생률
  - 원으로 표시

4. Connector(연결자): 요소들 간의 인과관계

  - 일반 화살표로 표시

실제 SFD 샘플

```mermaid flowchart LR

   subgraph "Bank Account System"
       B["Bank Balance
       (Stock)"]
       
       I(["Income
       (Inflow)"])
       E(["Expenses
       (Outflow)"])
       
       IR((Interest Rate))
       SP((Saving Policy))
       EC((Expense Control))
       
       I --> B
       B --> E
       
       IR -.-> I
       SP -.-> I
       EC -.-> E
   end

```


다른 실제 사례:

```mermaid flowchart LR

   subgraph "Population Growth System"
       P["Population
       (Stock)"]
       
       B(["Births
       (Inflow)"])
       D(["Deaths
       (Outflow)"])
       
       BR((Birth Rate))
       DR((Death Rate))
       HC((Healthcare))
       LE((Life Expectancy))
       
       B --> P
       P --> D
       
       BR -.-> B
       DR -.-> D
       HC -.-> DR
       LE -.-> DR
   end

```

SFD의 실제 활용 분야: 1. 비즈니스 관리

  - 재고 관리 시스템
  - 고객 관계 관리
  - 재무 흐름 분석

2. 환경 시스템

  - 생태계 모델링
  - 오염 확산 분석
  - 자원 순환 시스템

3. 사회 시스템

  - 도시 성장 모델
  - 전염병 확산 모델
  - 인구 동태 분석

4. 프로젝트 관리

  - 리소스 할당
  - 작업 진행 상황
  - 예산 관리

이러한 SFD를 통해 복잡한 시스템의 동태적 행태를 이해하고 예측할 수 있으며, 정책이나 의사결정의 영향을 시뮬레이션할 수 있습니다.

SFD 예측 모델 예

SFD를 활용한 몇 가지 대표적인 비즈니스 예측 모델입니다.

1. 제품 수명주기 및 매출 예측 모델:

```mermaid flowchart LR

   subgraph "Product Lifecycle Revenue System"
       R["Revenue
       (Stock)"]
       
       S(["Sales
       (Inflow)"])
       C(["Costs
       (Outflow)"])
       
       MS((Market Size))
       MP((Market Price))
       AD((Advertising))
       CP((Competition))
       
       PQ["Product Quality
       (Stock)"]
       
       RD(["R&D Investment
       (Inflow)"])
       
       CS((Customer Satisfaction))
       
       S --> R
       R --> C
       
       MS -.-> S
       MP -.-> S
       AD -.-> S
       CP -.-> S
       
       RD --> PQ
       PQ -.-> CS
       CS -.-> S
   end

```

2. 고객 관계 관리(CRM) 모델:

```mermaid flowchart LR

   subgraph "Customer Relationship Management System"
       CB["Customer Base
       (Stock)"]
       
       CA(["Customer Acquisition
       (Inflow)"])
       CL(["Customer Loss
       (Outflow)"])
       
       MK((Marketing))
       CS((Customer Service))
       BP((Brand Power))
       CP((Competition))
       
       CLV["Customer Lifetime Value
       (Stock)"]
       
       PS(["Product/Service Quality
       (Inflow)"])
       
       CA --> CB
       CB --> CL
       
       MK -.-> CA
       CS -.-> CL
       BP -.-> CA
       CP -.-> CL
       
       PS --> CLV
       CLV -.-> CA
   end

```

3. 공급망 관리 모델:

```mermaid flowchart LR

   subgraph "Supply Chain Management System"
       I["Inventory
       (Stock)"]
       
       P(["Production
       (Inflow)"])
       D(["Delivery
       (Outflow)"])
       
       RM((Raw Materials))
       LC((Labor Capacity))
       DO((Demand Orders))
       LT((Lead Time))
       
       WC["Working Capital
       (Stock)"]
       
       IC(["Investment
       (Inflow)"])
       
       P --> I
       I --> D
       
       RM -.-> P
       LC -.-> P
       DO -.-> D
       LT -.-> D
       
       IC --> WC
       WC -.-> P
   end

```

이러한 SFD 모델들의 활용 방법:

1. 제품 수명주기 및 매출 예측 모델 - 주요 활용:

 * 신제품 출시 전략 수립
 * 마케팅 예산 할당
 * R&D 투자 시점 결정
 * 수익성 예측

2. CRM 모델 - 주요 활용:

 * 고객 확보 전략 수립
 * 고객 이탈 방지 정책
 * 마케팅 효과성 측정
 * 고객 생애 가치 예측

3. 공급망 관리 모델 - 주요 활용:

 * 재고 수준 최적화
 * 생산 계획 수립
 * 리드타임 관리
 * 운전자본 필요액 예측

각 모델의 실제 구현 시 고려사항:

1. 데이터 요구사항 - 과거 실적 데이터 - 시장 환경 데이터 - 경쟁사 정보 - 고객 피드백

2. 모델 검증 - 과거 데이터로 시뮬레이션 - 민감도 분석 - 시나리오 테스트

3. 운영 적용 - 정기적인 모니터링 - 예측치와 실제값 비교 - 필요시 모델 조정

4. 의사결정 연계 - 전략 계획 수립 - 예산 배분 - 리스크 관리 - 성과 평가

이러한 SFD 모델들은 비즈니스의 동태적 특성을 이해하고 예측하는데 매우 유용한 도구가 됩니다.